Сервис доставки еды (схема)

Ответить
ya
^-^
Сообщения: 3131
Зарегистрирован: 16 дек 2021, 19:56

Сервис доставки еды (схема)

Сообщение ya »

Сервис доставки еды (схема)
Вложения
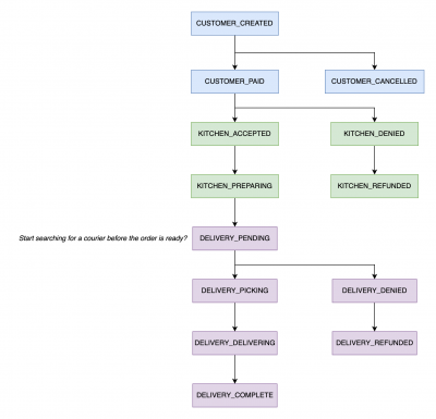
Order states.png
Flows.png
DB schema.png
Architectural overview.png
Ответить